江玉歡:規例疑僅適用於1.25後新登記巴士
來源:橙新聞 2026-01-30 11:36
【識港網訊】安全帶新修訂規例自周日(25日)起正式生效,至今仍引發爭議。身兼律師的前立法會議員江玉歡在社交媒體上發文,指出按照法律條文,有關規例只適用於1月25日後新登記的巴士,並希望當局能夠解釋清楚。
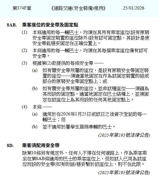
江玉歡表示,根據規例的第8D條,乘客乘坐第8AB條適用的巴士座位,才會有配戴安全帶的責任,及受制於不遵從的罰則。而第8AB條寫明,祇適用於2026年1月25日或該日之後首次登記的巴士。附屬法例小組的文件亦有類似的解釋。她指出,如果根據條文,在2026年1月25日之前首次登記的巴士,即使有安裝安全帶,乘客為確保安全,可自願配戴,但不配戴不會負上刑責。

江玉歡指,希望政府能解說清楚條文,免公眾誤以為在新修訂的條文下,有關配戴的規定罰則適用於所有巴士。
江玉歡今早再在一個電台節目上表示,自己收到了市民求助,希望能解釋條例的罰則等,在翻閱條例時發現有關問題。她指出,當日政府的提交文件中,亦有寫明適用於今年1月25日或之後首次登記的巴士。而規例的第8AB條清楚寫明是適用於2026年1月25日或該日之後首次登記的巴士,認為不能將第8D條獨立看待。
江玉歡強調,自己是按照字面作理解,「可能我理解錯呢」,並希望當局可以解釋清楚。
责任编辑:zhaopengcheng























